北理工课题组在锂硫电池转化反应强化领域取得研究进展
发布日期:2023-06-09 供稿:前沿交叉科学研究院 摄影:前沿交叉科学研究院
编辑:杨婧 审核:陈棋 阅读次数:
近日,北京理工大学前沿交叉科学研究院黄佳琦教授研究团队提出了一种利用氧化还原辅介体(coRM)提升使用封装多硫化物电解液(EPSE)锂硫电池中硫正极氧化还原动力学的策略,相关研究成果发表于国际化学领域顶级期刊《Angewandte Chemie》(《德国应用化学》,影响因子16.823),题为《An Organodiselenide Comediator to Facilitate Sulfur Redox Kinetics in Lithium–Sulfur Batteries with Encapsulating Lithium Polysulfide Electrolyte》。本文的通讯作者为北京理工大学前沿交叉科学研究院李博权副研究员和黄佳琦教授,第一作者为北京理工大学材料学院/前沿交叉科学研究院硕士研究生刘怡然。
锂硫电池具有高达2600 Wh kg−1的理论能量密度,是最具前景的下一代二次电池体系之一,受到人们广泛关注。然而锂硫电池电解液中的可溶性多硫化物会与锂金属负极发生副反应,腐蚀锂负极,严重制约锂硫电池的循环寿命。通过有效调节多硫化物的溶剂化结构,封装多硫化物电解液(EPSE)能够抑制多硫化物与锂负极之间的副反应,有效延长锂硫电池寿命。但在由 EPSE 构建的多硫化物双壳层溶剂化结构中,其外壳层溶剂的溶剂化能力较弱,不可避免地牺牲了硫正极的反应动力学,使得采用 EPSE 的锂硫电池在提升循环寿命的同时,普遍存在电池充放电极化大、放电比容量低、倍率性能差以及软包电池能量密度低等一系列问题。
针对上述问题,北京理工大学前沿交叉科学研究院黄佳琦教授研究团队提出了一种利用氧化还原辅介体(coRM)提升 EPSE 锂硫电池中硫正极氧化还原动力学的策略,用以构建兼具高能量密度和长循环寿命的锂硫软包电池器件。

图1 EPSE/coRM锂硫电池中的反应示意图

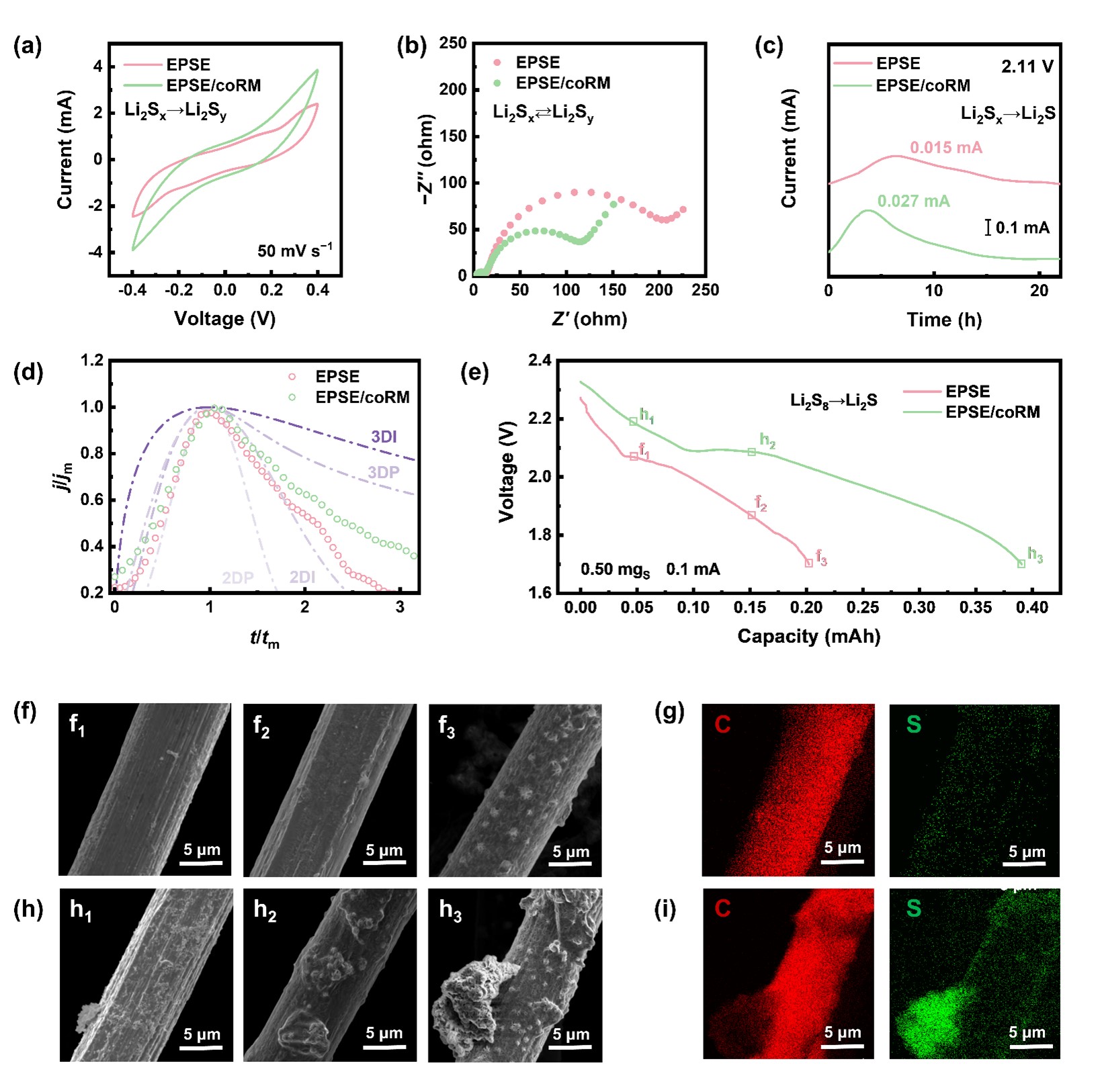
图2 EPSE/coRM体系中硫正极氧化还原动力学评价
团队研究人员引入二甲基二硒醚(DMDSe)作为coRM。测试结果表明,coRM可以有效促进多硫化物在 EPSE 中的液–液和液–固转化动力学,将放电产物Li2S的沉积模式由二维沉积转为三维沉积,使得Li2S沉积的反应动力学更快、放电比容量更高。
团队研究人员利用扫描电子显微镜比较了常规DOL/DME基电解液、EPSE 和 EPSE/coRM 在0.1 C循环后锂硫电池中的锂沉积形貌,并进一步通过X射线光电子能谱分析了沉积锂上的 SEI 组成。测试结果表明,coRM/EPSE能够有效地提升锂沉积的均匀性,减少不可逆的活性锂损耗,在0.1 C下循环后的EPSE/coRM 电池中锂负极表面SEI的硫含量更低。同时,多硫化锂的穿梭电流在EPSE/coRM电池中保持较低水平。以上实验证明了EPSE/coRM在提升硫正极反应动力学的同时,保持了抑制多硫化物与锂金属负极之间副反应并保护金属锂负极的能力。

图3 使用 EPSE/coRM 的锂硫电池的综合性能
在使用50 μm薄锂负极和4.0 mgS cm−2高载量硫正极的条件下,EPSE/coRM体系在保持高放电比容量的前提下将锂硫纽扣电池的循环寿命提升至130圈,较之应用常规DOL/DME电解液的锂硫电池循环寿命延长近两倍。研究人员进一步组装并测试了设计容量为1.5 Ah 的EPSE/coRM锂硫软包电池,实现了359 Wh kg−1的首圈能量密度,并可以稳定循环37圈(能量密度基于所有软包电池组件计算得到)。
该工作提出的EPSE/coRM体系集成了EPSE 提供的高循环稳定性和coRM 提供的高能量密度优势,为锂硫电池同时实现高能量密度和长循环稳定性提供了有效策略,为复杂电化学体系中多策略合理组合的研究范式提供了参考。
论文详情:Yiran Liu, Meng Zhao, Li-Peng Hou, Zheng Li, Chen-Xi Bi, Zi-Xian Chen, Qian Cheng, Xue-Qiang Zhang, Bo-Quan Li,* Stefan Kaskel, and Jia-Qi Huang*. Organodiselenide Comediator to Facilitate Sulfur Redox Kinetics with Encapsulating Lithium Polysulfide Electrolyte, Angewandte Chemie International Edition, DOI:10.1002/anie.202303363.
论文链接:https://onlinelibrary.wiley.com/doi/10.1002/anie.202303363
附作者简介:
李博权,2016年本科毕业于清华大学化学系,2020年博士毕业于清华大学化学工程系,同年加入北京理工大学前沿交叉科学研究院担任预聘助理教授/特别副研究员。主要从事高能量密度锂硫电池和金属空气电池的化学机制、材料构筑与器件应用等方面的研究。相关研究成果发表SCI论文100余篇,包括39篇ESI高被引论文,引用10000余次,H因子59,授权6项中国发明专利。主持国家自然科学基金面上项目、青年基金等项目,担任《Journal of Energy Chemistry》期刊编委,入选2021–2022年科睿唯安高被引科学家。
黄佳琦,北京理工大学前沿交叉科学研究院教授,博士生导师,九三学社社员。长期从事前沿高比能电池能源化学研究。面向高比能、高安全、长寿命的锂硫及金属锂等新体系电池应用需求,开展其中界面电化学转化机制,界面关键能源材料等相关研究,并拓展其在高性能电池实用化器件中的应用。相关研究成果在Adv Mater, J Am Chem Soc, Angew Chem等期刊发表研究工作200余篇,h因子为106,其中80余篇为ESI高被引论文。入选首届中国科协青年人才托举计划,获评中国青年科技奖特别奖,中国化工学会侯德榜化工科技青年奖,中国颗粒学会自然科学一等奖,中国颗粒学会青年颗粒学奖,入选国家级人才计划,主持北京市杰出青年科学基金,入选2018‒2022年科睿唯安全球高被引科学家等。
分享到:
