91視頻

北理工团队在光催化二氧化碳还原领域取得新进展

图 0_副本.jpg

近日,北京理工大学张加涛教授团队在光催化二氧化碳还原领域取得重要进展,相关研究成果以“Bioinspired catalytic pocket promotes CO2-to-ethanol photoconversion on colloidal quantum wells ”为题在国际顶级期刊《Science Advances》发表(DOI: 10.1126/sciadv.adq2791)。这一研究成果为利用太阳能将温室气体二氧化碳转化为碳基能源燃料提供了全新的光催化剂设计思路。

北京理工大学材料学院刘佳副教授,武汉大学顾向奎教授,北京理工大学化学与化工学院张加涛教授为本论文共同通讯作者,博士研究生潘容容、王琪、赵岩、冯振东为共同第一作者。

长期以来,人类社会发展的能量来源主要依赖于碳基化石能源,这些不可再生能源的大规模开采和使用导致能源日益枯竭,且排放的二氧化碳引发全球变暖等严峻环境问题,给人类社会的可持续发展带来了巨大挑战。以洁净、丰富、可再生的太阳光作为能量来源,利用半导体光催化剂将二氧化碳转化为乙醇等高附加值能源燃料,为建立 “人工碳循环”、实现“碳中和”目标提供了一种理想的解决途径。然而,由于该过程涉及复杂的多电子/质子转移及碳-碳耦合表面反应机制,光能到化学能转化效率低、反应选择性差是目前研究中所面临的主要科学瓶颈。针对这一难题,张加涛教授研究团队受到自然界生物酶催化中心多级结构与协同催化原理的启发,基于ZnSe二维量子阱构建了NH2…Cu-Se(-Zn)多功能协同催化中心,在光催化二氧化碳还原制乙醇反应中实现了5.5 mmol/g/h的转化速率,相较目前同类研究水平提高了一至三个数量级,且选择性高达98.2%。

图 1_副本.jpg

图1 类酶多功能协同催化中心光催化剂设计原理

图 2_副本.jpg

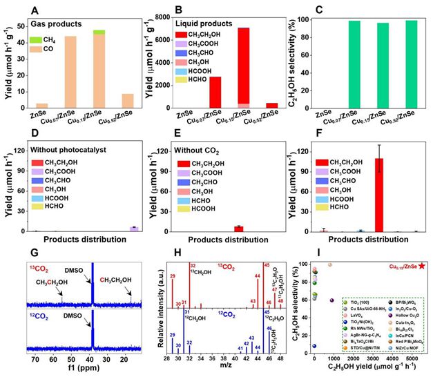
图2 光催化二氧化碳还原活性与选择性研究

理论计算与光谱研究表明:所设计的NH2…Cu-Se(-Zn)多功能协同催化中心能够通过NH2与CO2形成稳定的化学键合,使得原本为化学惰性的线型CO2分子发生弯曲形成化学活性构型;吸附于NH2的曲型CO2在NH2与Cu的协同作用下,发生多步质子耦合电子转移过程,转化为CO并转移至Cu位点;临近的Se位点夺取Cu吸附的CO并通过加氢反应使其转变为CHO,随后与Cu上吸附的CO发生不对称碳-碳耦合;所形成的COCHO中间体在附近NH2的协同稳定作用下,从热力学上倾向于最终生成乙醇产物,实现CO2到乙醇的高选择性转化。

图 3_副本.jpg

图3 光催化二氧化碳还原反应机理研究

该研究成果展示了仿酶催化中心结构与功能设计在开发高效光催化材料方面的巨大潜力,这种创新性的催化剂表面设计策略有望进一步应用于其他复杂的光催化过程,对于解决太阳能光-化学转化效率低、选择性差的瓶颈问题具有重要的指导意义。

该研究受到国家自然科学基金、国家重点研发计划、中国科学院战略重点研究项目资助。

论文详情:Rongrong Pan, Qi Wang, Yan Zhao, Zhendong Feng, Yanjun Xu, Zhuan Wang, Yapeng Li, Xiuming Zhang, Haoqing Zhang, Jia Liu*, Xiang-Kui Gu*, Jiangwei Zhang, Yuxiang Weng, Jiatao Zhang*,Bioinspired catalytic pocket promotes CO2-to-ethanol photoconversion on colloidal quantum wells, Science Advances, 2024, 10, eadq2791.

文章链接:https://www.science.org/doi/10.1126/sciadv.adq2791


附作者简介:

刘佳,北京理工大学材料学院长聘副教授,博士生导师。主要从事太阳能光-化学转化催化材料的设计与合成,以第一/通讯作者在Chem. Rev., Sci. Adv., Adv. Mater., Nano Lett.等期刊发表论文30余篇,主持国家自然科学基金项目3项。  

张加涛,北京理工大学化学与化工学院院长,结构可控先进功能材料与绿色应用北京市重点实验室主任,英国皇家化学会会士,获得国家优秀青年基金。主要从事半导体纳米材料合成化学、组装及其光电新能源、生物医学应用研究。以第一/通讯作者在Nature, Science, Chem. Rev., Nature Nanotech., Sci. Adv., Nature Commun., JACS, Chem, Angew. Chem., Adv. Mater., Adv. Energy Mater.等国际顶级SCI学术期刊上发表论文100余篇,研究工作已被他人引用1万余次。目前担任中国材料研究学会纳米材料与器件分会副理事长,中国化学会理事,中国化工学会化学工程专业委员会委员,中国化工学会智能制造专委会委员,中国金属学会功能材料分会委员等职。Science合作期刊Energy Material Advances 期刊执行副主编,Nano Res., PNS: MI、Rare Metals 3个SCI期刊编委。荣获2019国际纯粹与应用化学联合会(IUPAC)新材料及合成杰出奖、中国材料学术联盟IFAM2018青年科学家奖、2023/24年科睿唯安全球高被引科学家等。


分享到: